2022年8月8日 星期一

【南投縣】110年度地政業務督導考評綜合整體表現報告

 

內政部地政業務督導考評 

縣市年度綜合表現


南投】110年度考評綜合整體表現簡報及書面資料

資料期間為該年度前一年7月至本年6月止

內容摘要

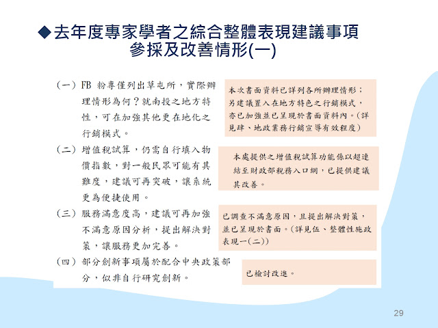
南投縣因地廣人稀、大多數人口聚集少數鄉、鎮(市)、交通便利性較差等因素影響下,整體地政業務推廣乃不斷瞭解偏鄉需求,創新推動更優質的便民服務措施。

本年度共有18項創新事項如下:
1.自製業務申辦教學及宣導影片,開設youtube官方頻道建構多元宣傳管道
2.出版地政業務故事繪本-是誰偷了我的城堡
3.開發互動式測量儀器著色數位遊戲,辦理幼兒地政學習之旅活動
4.實價登錄申報書簡易查詢
5.測量資訊管理暨外業測繪系統第二期
6.測量儀器展示區
7.繼承登記不費心,輕鬆辦服務
8.以E-GNSS及時動態定位自動座標轉換系統協助辦理數值區土地複丈作業
9.實價登錄(買賣)預約申報便民服務計畫
10.全功能智慧型多媒體號碼牌系統
11.「非都市土地使用編定清冊(69年初編)」數位化作業
12.南投縣不動產交易糾紛諮詢平台系統
13.重劃區公共設施改善工程之監造設計採購改採開口契約方式辦理
14.預先啟動市地重劃業務前置作業
15.地政單位主導辦理協議價購取得作業
16.清境地區圖解數化地籍圖整合建置作業
17.採用地籍圖重測解決早期一大三社放領土地因地籍圖登錄位置錯誤問題
18.協助被徵收人製戶繼承系統表便民服務

本縣地政權管業務,縣政府與各地所均能密切配合,隨時透過各種管道瞭解民眾需求,以提供因地制宜的優質服務品質並圓滿達成任務。











































沒有留言:

張貼留言